Структура и органы управления образовательной организацией
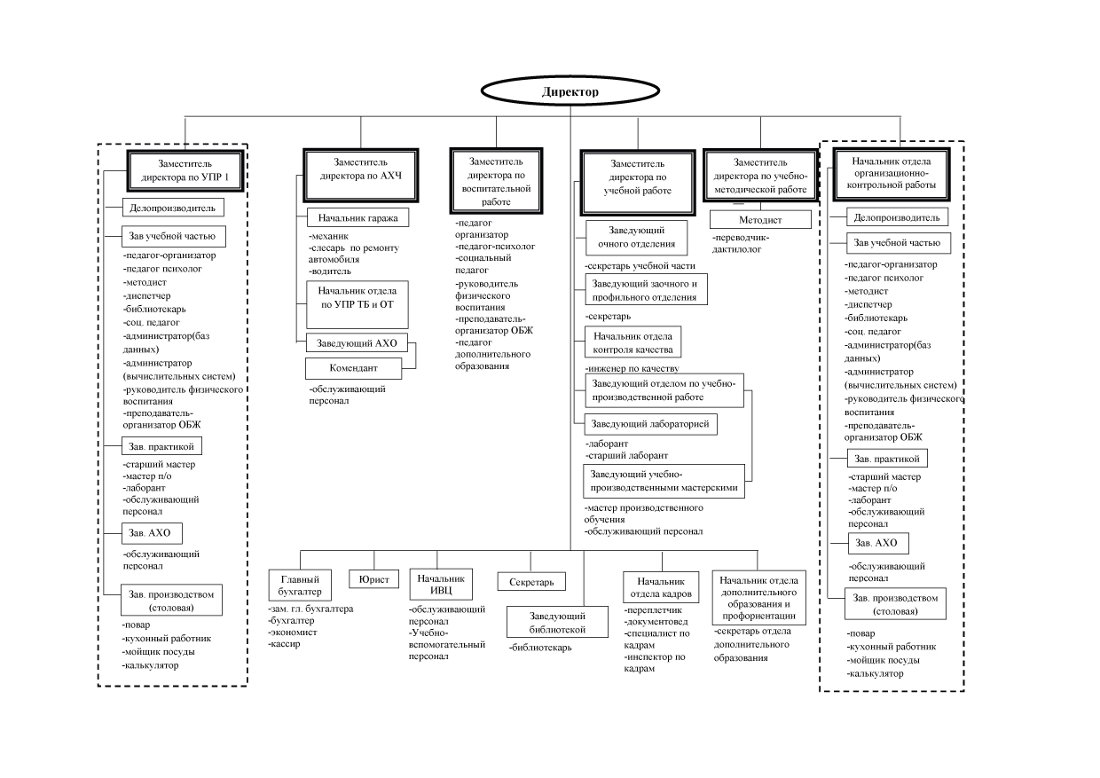
Структурная схема образовательной организации
Структурные подразделения
Индустриальная площадка
Руководитель образовательной площадки:
Заместитель директора по учебной работе - Сандалова Светлана Борисовна
Адрес: г. Златоуст, ул.Таганайская, 2
График работы: Пн – пт: с 8.00 до 16.30; Сб: с 8.00 до 13.00
Телефон (факс): 8 (3513) 62-07-71, 62-27-04, 62-01-68
E-mail: zlatik@anosov.ru
Официальный сайт: anosov.ru
Художественно-технологическая площадка №1
Руководитель образовательной площадки:
Заведующая отделением профессиональной подготовки квалифицированных рабочих, служащих - Тимкина Татьяна Петровна
Адрес: г. Златоуст, ул.Машиностроителей, 2а
График работы: Пн – пт: с 8.00 до 16.30; Сб: с 8.00 до 13.00
Телефон (факс): 8 (3513) 65-14-05, 65-22-72, 65-14-91
E-mail: htp1@anosov.ru
Официальный сайт: anosov.ru
Художественно-технологическая площадка №2
Руководитель образовательной площадки:
Заведующая отделением профессиональной подготовки квалифицированных рабочих, служащих - Тимкина Татьяна Петровна
Адрес:г. Златоуст, проспект Гагарина, 6 линия, д.3
График работы: Пн – пт: с 8.00 до 16.30; Сб: с 8.00 до 13.00
Телефон: 8 (3513) 65-32-83, 65-32-43
E-mail: htp2@anosov.ru
Официальный сайт: anosov.ru
Машиностроительная площадка
Руководитель образовательной площадки:
Начальник отдела организационно-контрольной работы - Янгирова Светлана Тависовна
Адрес: г. Златоуст, пр-кт Мира, дом 1
График работы: Пн – пт: с 8.00 до 16.30; Сб: с 8.00 до 13.00
Телефон: 8 (3513) 66-63-47
E-mail: msp@anosov.ru
Официальный сайт: anosov.ru
